ABOUT
HUNAU
李魏教授研究论文在国际知名期刊Plant Physiology发表
本网讯(植保学院)近日,植物保护学院李魏教授以第一作者在国际知名期刊Plant Physiology上发表了题为“Soybean ZINC FINGER PROTEIN03 targets two SUPEROXIDE DISMUTASE1s and confers resistance to Phytophthora sojae”的研究论文。

由卵菌大豆疫霉菌 (Phytophthora sojae) 引起的大豆疫霉根腐病是危害大豆最严重的病害之一,种植大豆抗病品种是防控该病害经济、有效的措施。因此克隆大豆疫霉菌抗性基因(Rps)尤为重要。目前,尽管已经定位了40多个Rps位点,但还少有Rps基因克隆的研究报道。该研究设计和利用各类分子标记、基因组学分析、基因等位性分析以及稳定的遗传互补转化功能验证,从大豆抗性品种豫豆29号 (Yudou 29) 克隆了一个抗大豆疫霉菌基因RpsYD29即GmZFP03,该基因编码一个C2H2型锌指蛋白转录因子。

图1 大豆疫霉菌抗性基因GmZFP03的克隆
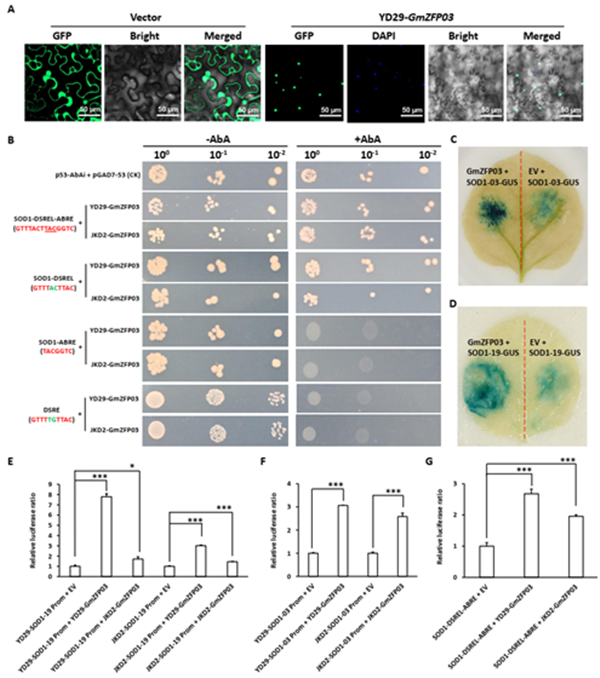
表型分析发现,Yudou 29体内的SOD酶活性比Jikedou 2要高,GmZFP03转基因植株体内的SOD酶活性比转化背景品种Williams 82要高。并且,外源施用SOD后,能显著提升Jikedou 2和Williams 82的大豆疫霉菌抗性。通过筛选发现,SOD基因中的SOD1-3和SOD1-19两个基因在抗性材料Yudou 29和GmZFP03转基因植株中的表达水平都比对应感病材料要高。且GmZFP03可结合SOD1-3和SOD1-19启动子上一个与抗病和胁迫反应相关的基序,并激活这两个基因的启动子。该研究成功克隆了锌指蛋白转录因子基因GmZFP03这一新型大豆疫霉菌抗性基因,并开发出了相应的特异性分子标记,揭示了一种GmZFP03通过结合和激活SOD1基因启动子表现其抗性功能的机制,为大豆疫霉菌抗性机理研究和抗病育种提供了重要参考和基因资源。

图2 GmZFP03结合SOD1-03和SOD1-19的启动子并激活二者表达
德赢官网植保学院李魏教授为论文第一作者,刘世名教授、戴良英教授和李魏教授为论文共同通讯作者。课题组郑向、成瑢、钟婵娟、赵洁等研究生和易图永教授以及未米生物科技有限公司徐洁婷和中国农科院作物科学研究所朱振东研究员对该研究作了重要贡献,威斯康星大学麦迪逊分校和南伊利诺伊大学研究人员也参与了部分工作。该研究获得了vwin德赢ac米兰官方网神农学者计划及国家自然科学基金等项目的资助。
原文链接:https://doi.org/10.1093/plphys/kiad083
(审稿人:余婷婷)



